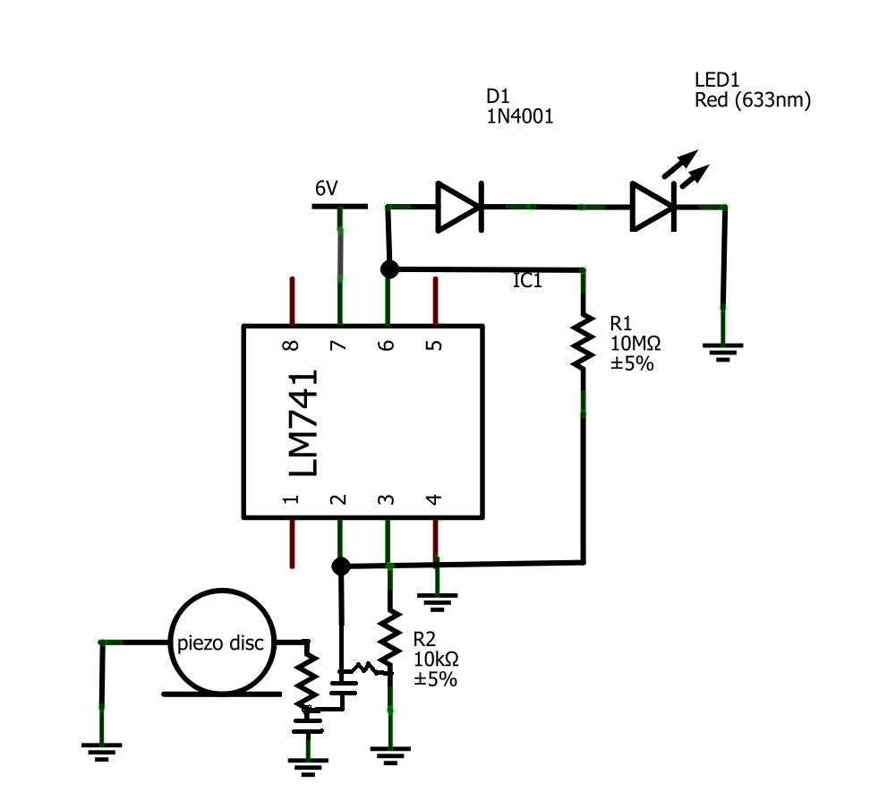
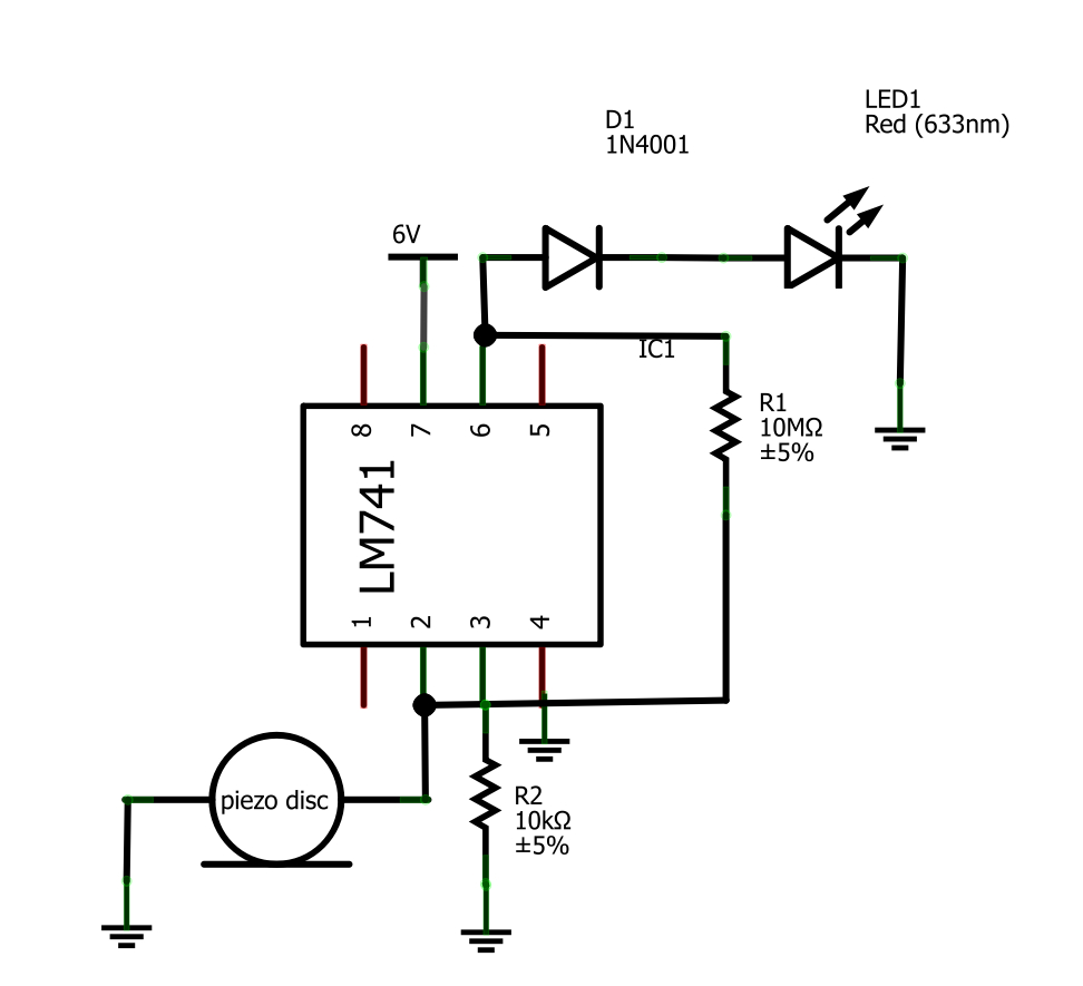
ledB








BOM











circuit at github


[jermy has ideas for low/high pass filters] "here is one with lopass and one with both lo and highpass
the pass freq is 1/(2pi R C) so for low pass eg of 10KHz choose R and C of the lopass s.t. 1/2piRC=10000 ie if C=1uF (microfarad) then R=16ohms likewise for hi pass e.g. pass anything above 1khz choose the hipass rc s..t 1/2pirc=1000 , or use pot to make variable freqs"
highpass lowpass